公司简介
合作伙伴
荣誉证书
数字示波器
电流探头
光隔离探头
差分探头
高精度源表
红外热像仪
声热成像仪
电池模拟器
交流电源
直流电源
电子负载
数字万用表
频谱分析仪
函数/任意波形发生器
频率特性分析仪
BH分析仪
功率计
功率分析仪
功率放大器
近场探头及放大器
EMI测试系统
EMC测试系统
安规测试仪
电流互感器
LCR数字电桥
数据记录仪
数据采集仪
脉冲式大电流电感测试仪
局部放电测试仪
绕线元件脉冲测试仪
UPS不间断电源
射频信号源
阻抗分析仪
半导体特性曲线图示仪
产品配件
消费类电子
半导体行业
新能源行业
BMS/电池保护板
汽车电子行业
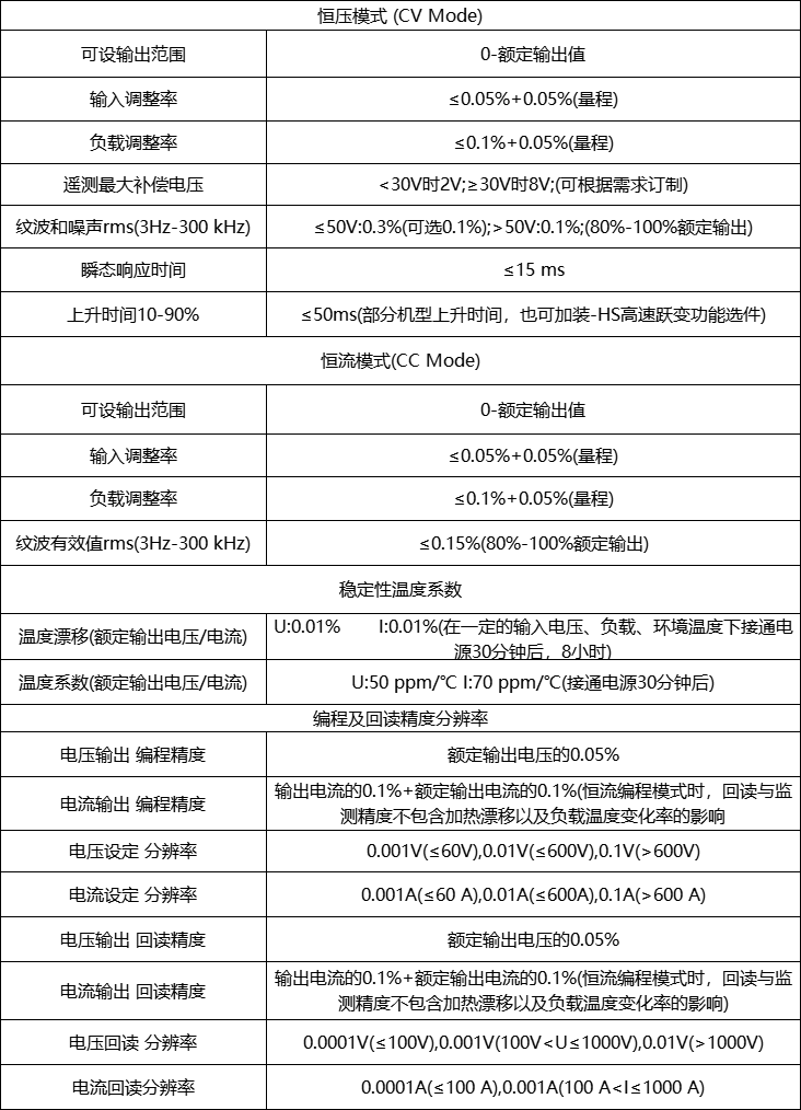
大功率直流电源是电子技术领域不可缺少的设备,控制精度高,响应速度快,输出调节范围广,输出具有可编程功能,通过不同的控制可适用于多种场合,操作便捷智能,满足多种电性能测试需求。
输出功率更大20kW-300kW
主从并联可扩展至2MW
输出电压 更大 1500V
输出电流更大30000A
16 bits D/A高精度转换器,输出
20 bits A/D 高精度转换器,回读更准
HY-HP 可编程大功率直流电源.pdf