高频交直流电流探头 TCP8102 优势显著。它拥有 2MHz 带宽,能精准快速捕捉电流波形。具备 150A(20X)和 1000A(200X)双量程,20X 量程适用于小电流,分辨率达 20mA 。测量精度高达 1%,可测 1000A 连续与 1400A 峰值电流。还有自动消磁调零、声光过流报警功能,按键为电子轻触式,耐用且标配 BNC 接口,适配各类示波器。
TCP8102 高频交直流电流探头:
业界首台可测量高达1000A有效值电流的高频交直流电流探头
业界领先高性能电流传感器技术,极低的波形失真度。
业界领先极高的抗电磁干扰能力
业界领先极小的插入损耗
业界领先高测量精度
业界领先极低底噪
产品应用
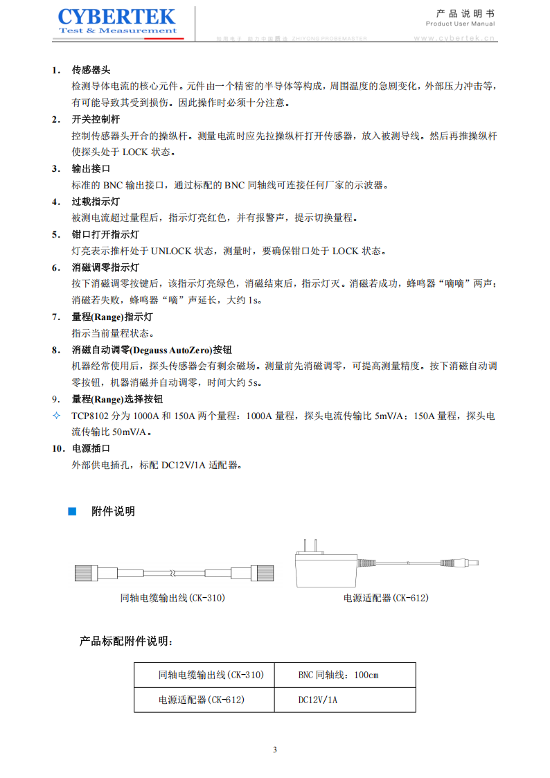
电源(开关式和线性)设计
LED 照明设计
电动汽车设计
新能源
变频家电
电工实验
半导体器件设计
逆变器/变压器设计
电子镇流器设计
工控/消费电子设计
发动机驱动装置设计
电力电子和电力传动实验等
交通运输系统(电动车辆、机车、航空电子设备等)设计


